
中康当前财务数据分布于三套异构业务系统:
| 系统 | 数据域 | 接入方式 |
|---|---|---|
| 金蝶云星空 | 总账、序时账 | 数据库直连/API |
| 泛微OA | 合同数据、业务流程 | 自定义模块接口 |
| 汇联易 | 费用控制、报销单据 | 标准API |
各系统独立建设,数据标准未统一,同一业务实体(如客户、合同、科目)在不同系统中存在定义差异,形成事实上的数据孤岛。

数据一致性风险
财务数据通过人工导出、Excel汇总、邮件传递的方式流转,多次搬运过程中易产生口径偏差,同一指标在不同报表中可能出现数值不一致。
追溯链路断裂
当汇总数据出现异常时,需从报表层逐层穿透至原始单据,排查链条涉及多系统、多格式文件,定位成本高。
人效瓶颈
财务人员主要精力消耗在数据采集、格式转换、公式核对等低价值环节,挤压数据分析与决策支持时间。
历史数据不可复现
业绩统计逻辑随年度调整,历史周报数据因基础数据变动而实时变化,无法留存静态快照用于同比环比分析。

采用分层解耦架构,自下而上分为五层:
主数据管理
建立统一的主数据标准,对组织、客户、合同、科目等核心实体进行编码规范化,解决同源异构问题。
数据质量管理
元数据管理
记录数据来源、转换逻辑、血缘关系,支撑异常追溯与影响分析。

业务规则引擎
采用可配置化规则定义业绩统计逻辑,支持按产品维度、客户维度、合同维度进行组合判定。新老客户标签通过合同历史数据自动推导,无需人工标注。
快照机制
周报发布时生成静态数据快照,与实时业务数据解耦,确保历史报表不受基础数据变动影响,满足同比环比分析的时态一致性要求。
数据穿透设计
报表层支持下钻操作,从事业部汇总数据穿透至合同明细、单据明细,缩短决策链路。
数据汇聚范围

数据取舍逻辑
针对金蝶总账数据,按业务规则进行差异化处理:
账龄计算引擎
自动计算账龄区间,支持自定义分段规则(如30/60/90/180天)。按预设规则自动标记坏账风险等级,触发超期预警。
输出应用

数据处理流水线
| 步骤 | 处理内容 | 执行方式 |
|---|---|---|
| 数据接入 | 金蝶序时账自动抽取 | 定时任务 |
| 废弃标记 | 按科目规则标记无效数据 | 自动化规则 |
| 金额调整 | 按科目/部门维度调整金额 | 自动化计算+手工录入 |
| 底稿关联 | 调整表与原始底稿建立关联 | 手工录入 |
数据复用设计
核算组管报同时作为下游管理报表的数据源,实现一次治理、多处复用,避免重复处理。

多源数据融合
汇聚核算组管报、合同数据、人力成本数据、调整表及映射源表,构建集团级管理分析数据集。
分摊规则引擎
支持按部门、产品线、区域等维度设定差异化分摊规则,自动执行间接费用分摊计算。
损益输出
按产品维度输出部门损益表与集团合并管理报表,支持图形化呈现。

采用RBAC(基于角色的访问控制)与ABAC(基于属性的访问控制)相结合的混合模型:
行级权限
按组织架构配置数据可见范围,事业部人员仅查看本部门数据,集团层可汇总查看全量。
列级权限
控制报表字段可见性,敏感字段(成本明细、提成数据)仅对授权角色开放。
维度级权限
基于产品线、区域、客户类型等业务维度进行动态授权,支持跨部门协作场景。
| 目标系统 | 数据范围 | 对接方式 | 同步策略 |
|---|---|---|---|
| 金蝶云星空 | 总账、序时账 | 数据库直连 | 增量同步 |
| 泛微OA | 合同模块、自定义表单 | API接口 | 定时拉取 |
| 汇联易 | 费控单据、报销数据 | 标准API | 定时拉取 |
集成企业微信身份体系,用户通过企业微信免密跳转至数据中台,降低账号管理成本。

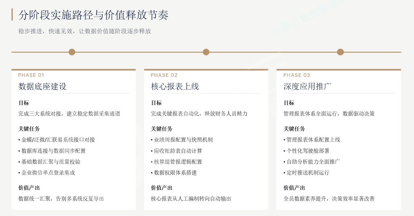
第一阶段:数据底座建设(4周)
第二阶段:核心报表上线(4周)
第三阶段:深度应用推广(4周)
| 阶段 | 技术交付物 | 业务交付物 |
|---|---|---|
| 第一阶段 | 数据采集任务、ETL作业、权限模型 | 数据资产目录、数据质量报告 |
| 第二阶段 | 报表引擎配置、预警规则、快照机制 | 业绩周报、账龄报表、核算组管报 |
| 第三阶段 | 驾驶舱配置、推送任务、自助分析模板 | 管理报表体系、部门损益表 |
| 2024-11-11 18:16:42 | |
| 2025-04-06 11:27:43 | |
| 2024-11-06 05:02:36 | |
| 2024-10-27 14:44:01 | |
| 2021-11-20 03:05:43 | |
| 2024-10-23 20:25:32 | |
| 2024-12-17 11:27:40 | |
| 2023-06-27 19:23:00 | |
| 2024-12-20 00:20:30 | |
| 2021-07-05 03:33:41 | |
| 2024-05-04 12:45:25 | |
| 2022-08-03 04:16:38 | |
| 2024-12-13 04:47:02 | |
| 2024-10-29 06:37:41 | |
| 2025-04-27 11:25:36 | |
| 2024-11-28 16:33:39 | |
| 2024-11-01 03:10:35 | |
| 2021-03-30 12:17:00 | |
| 2021-11-28 21:15:02 | |
| 2023-11-07 17:20:21 | |
| 2023-01-26 10:06:55 | |
| 2023-01-26 10:06:54 | |
| 2023-01-26 10:06:53 | |
| 2023-01-26 10:06:52 | |
| 2023-01-26 10:06:51 |
卢剑航 13760755942
数据集成专家 拥有十多年丰富的经验,擅长ERP、MES、数据中台、营销云中台等集成。他能够根据客户需求,为其提供一站式集成解决方案,帮助企业快速实现各类系统数据集成服务。
何海波 18175716035
数据集成顾问 轻易云的技术专家,拥有丰富的数据集成规划经验。他能够为客户提供专业、全面的数据集成规划方案,熟练掌握多种集成技术和工具,帮助企业在数据集成领域得到长远发展。
胡秀丛 15813570600
数据集成顾问 项目总监 她以卓越的数据集成专长,精通ERP、MES系统,以及数据中台的构建与优化。通过创新的一站式解决方案,她助力企业实现数据的无缝对接,提升业务流程效率,确保信息流通无障碍,为企业的数字化转型提供强有力的支持。