打通经销商ERP系统

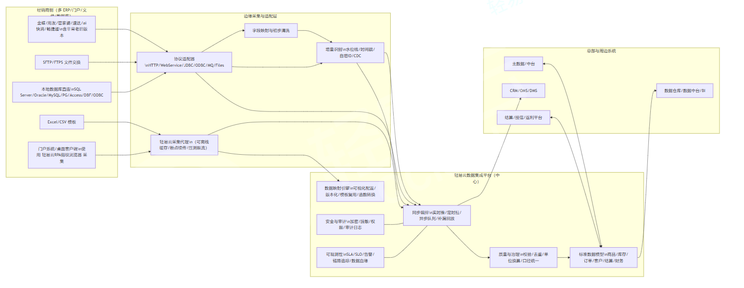
面向快消/食品品牌商的多经销商场景,轻易云数据集成平台结合轻易云RPA指纹浏览器,适配90%主流ERP(含金蝶、用友、管家婆、速达、舟谱云等),支持数据库直连、API对接、RPA/OCR采集,提供异步/同步、增量CDC、补漏回放与SKU/批次建模,确保只读安全与快速远程部署,并以百威啤酒、汤臣倍健等案例验证高覆盖与高稳定。

立即咨询
mz
轻易云数据集成平台创新推出多经销商ERP一体化集成方案,完美解决金蝶、用友、管家婆等上千种ERP系统的对接难题。通过分层集成架构和智能数据映射技术,实现关货、对账、返利全流程自动化,支持API、数据库、文件、RPA等多种采集模式。已成功帮助百威啤酒、汤臣倍健等头部企业连接数千家经销商,构建高效可靠的供应链数据协同体系,让快消品行业数字化转型更简单高效!
面对数千家经销商使用金蝶、用友、管家婆等不同ERP的数据孤岛难题怎么办?轻易云数据集成平台提供成熟解决方案。本文深度解析如何通过弹性可扩展架构,无缝对接从老旧客户端到SaaS版的全系列ERP,确保数据准实时同步与安全,并分享汤臣倍健等巨头实现“千店一盘棋”的实战案例与显著成效,助您构建高效的供应链数据中台。
全面兼容金蝶、用友、管家婆等主流ERP系统,通过数据库直连、API接口和RPA自动化等多种采集方式,实现进销存数据的稳定同步。提供可视化字段映射、数据标准化处理和主数据对齐能力,确保SKU级数据的准确性与一致性。方案支持同步/异步集成、增量采集和断点续传,已在百威、汤臣倍健等大型企业成功落地,帮助客户快速构建渠道数字化体系,提升积分返利、对账等业务效率。
作为品牌商,如何高效集成成千上万家使用不同ERP(金蝶、用友、管家婆等)的经销商?轻易云数据集成平台提供成熟答案:通过“API对接+数据库直连+RPA机器人”组合拳,无需经销商更换系统,4个月内即可实现100%数据覆盖。方案已助力汤臣倍健高效整合1125家经销商,将库存可视率从35%提升至100%,数据延迟从T+7天缩短至实时。立即获取让渠道数据“看得见、管得住、用得准”的全套方法论!
轻易云数据集成平台如何解决快消品行业多经销商ERP集成难题。平台通过智能适配引擎、RPA指纹浏览器等核心技术,实现金蝶、用友、管家婆等主流ERP系统的无缝对接,已成功帮助百威啤酒、汤臣倍健等行业巨头完成数千家经销商的数据集成。详细了解我们的微服务架构、混合集成策略及实施方法论,探索如何快速打通数据壁垒,提升库存周转率23%、降低缺货率41%的实战效果。
轻易云数据集成平台提供多经销商ERP系统全链路集成方案,深度适配金蝶、用友、管家婆等主流ERP系统,支持API、数据库直连、CDC、文件交换和RPA五种集成方式。平台已成功帮助汤臣倍健、百威啤酒等头部企业接入数千家经销商系统,实现商品、订单、库存、结算等核心业务数据的统一汇聚和实时同步,构建总部级数据中台,显著提升渠道数字化运营效率。通过低代码配置和工程级可靠性保障,为企业提供全覆盖、高可用的数据集成解决方案。
轻易云数据集成平台如何通过“标准化中台+灵活适配引擎”,高效破解快消品行业多经销商ERP集成核心难题。平台全面兼容金蝶、用友、管家婆等主流及老旧ERP系统,支持API直连、文件导入、数据库对接等多种集成方式,实现库存、订单、销售数据实时同步与全链路治理。依托分布式架构与低代码配置,轻松支撑万级经销商并发接入,保障数据安全与99.99%完整性,助力企业构建“总部-经销商”数据共同体,驱动渠道智能决策与业务增长。
轻易云数据集成平台如何破解多经销商ERP集成难题。平台全面兼容金蝶、用友、管家婆等90%市场主流ERP系统,支持API、数据库直连、文件交换、RPA等多种接入方式,提供可视化映射、数据标准化、安全合规等全链路保障。通过真实案例展示如何实现数千家经销商数据的实时同步与统一治理,助力企业构建全渠道数据共同体,提升业务决策效率。

超过 5000+ 客户与软件原厂的信赖与选择!

轻易云为百威、汤臣倍健、国药集团等企业提供专业集成,实现数据无缝对接,助力企业数字化升级。

People behind our success

联系集成专家顾问

更多联系方式

胡秀丛15813570600

添加微信

数据集成顾问 项目总监 她以卓越的数据集成专长,精通ERP、MES系统,以及数据中台的构建与优化。通过创新的一站式解决方案,她助力企业实现数据的无缝对接,提升业务流程效率,确保信息流通无障碍,为企业的数字化转型提供强有力的支持。

何海波18175716035

添加微信

数据集成顾问 轻易云的技术专家,拥有丰富的数据集成规划经验。他能够为客户提供专业、全面的数据集成规划方案,熟练掌握多种集成技术和工具,帮助企业在数据集成领域得到长远发展。

卢剑航13760755942

添加微信

数据集成专家 拥有十多年丰富的经验,擅长ERP、MES、数据中台、营销云中台等集成。他能够根据客户需求,为其提供一站式集成解决方案,帮助企业快速实现各类系统数据集成服务。